Схема простого регенеративного приемника на транзисторах - найдено 60 изображений

Смотреть видео: Схема простого регенеративного приемника на транзисторах



Найдено изображений: 60

Схема простого регенеративного приемника на транзисторах
11 схем простейших радиоприемных устройств Схемотехника, Радио, Радиолюбитель
42 кгц: найдено 86 изображений
5 интересных конструкций на германиевых транзисторах Лампа Электрика Дзен
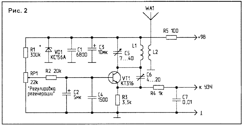
Kurzwellenaudion in 2024 Basteln mit papier anleitung, Radios, Amateurfunk
RU-QRP Club forum :: Тема: Простейший регенератор! (4/20)
Schematics. Short Waves Radio Receiver. Схемотехника. Коротковолновый Радиоприем
VRTP - Конструирование микроскопических СВЧ-раций
VRTP - Простые приемники для начинающих.
VRTP - Простые приемники для начинающих.
ZQV-регенеративный приемник КВ диапазона. Electronic circuit projects, Led proje
Бесплатный регенератор: найдено 78 картинок
Блог / Публикации Markony / Мтааламу - для профи и профессиональных любителей
Достоинства: 1. Очень высокое входное сопротивление (до 100 МОм). Можно подключа
КВ РЕГЕНЕРАТИВНЫЙ АМ РАДИОПРИЕМНИК НА ТРАНЗИСТОРЕ КТ3102 - YouTube
Контент ПАПА - Страница 39 - Форум по радиоэлектронике
Ответы Mail.ru: Радиотехника, радиоприемник, радио
Ответы Mail.ru: Схема регенеративного приемника
Пин от пользователя receiver valve на доске Regenerative receiver Схемотехника,
Приемники укв схемы - Схемы 1
Простой коротковолновый приемник - Радио и связь - СХЕМЫ - Каталог схем - РадиоГ
Простые транзисторные регенеративные приёмники - Страница 241
Простые УКВ приёмники - Страница 7 - КВ и УКВ радиосвязь - Форум по радиоэлектро
Регенеративные приемники схемы - Схемы 1
Регенеративные приемники схемы: найдено 89 изображений
Регенеративный KB-приёмник на диапазон частот от 3 до 13 МГц Math, Math equation
Регенеративный каскад на биполярном транзисторе . 1,5-3,7 МГц - 23 мкГн, диаметр
Регенеративный приемник - Сайт radio-ostrovok! Принципиальная схема, Электронная
Регенеративный приемник полякова - Basanova.ru
Регенеративный приёмник, КВ регенератор
Регенеративный радиоприемник "Ручеек" в 2024 г Радио, Схемотехника, Смешные плак
Регенеративный радиоприемник на 3.9-10.5Мгц. Электронные схемы Дзен
Регенеративный радиоприёмник.Скопировано с просторов Интернета. 2016 Радиоприбор
Регенераторы - Форум по электронике
Рефлексный приемник прямого усиления - Форум радиолюбителей
Сверхрегенератор на УКВ - не запускается - Сообщество "Радиосвязь и Радиолюбител
Современный коротковолновый регенеративный приёмник. Всеволновый КВ регенератор,
Стр. 43 журнала "Радио" № 5 за 1998 год (крупно)
Схема КВ приемника. Схемотехника, Радиолюбитель, Электроника
Схема КВ регенератора на четырех транзисторах (1,6 до 4 МГц) Электронная схема,
Схема простого кв приемника
Схема простого кв приемника
Схема радиоприемника на 3 мгц
Схема регенеративного приёмника для диапазона 160 метров Принципиальная схема, О
Схема фм приемника простого
Схемы приемных устройств: найдено 85 изображений
Схемы регенеративного приемника на лампах фото и видео - avRussia.ru
Схемы регенераторов: найдено 79 картинок
Схемы транзисторных приемников - найдено 86 картинок
УКВ-FM регенератор 88-108 МГц с питанием от 1.2 В Электронные схемы Дзен
Форум РадиоКот * Просмотр темы - КВ приемник регенератор.
Форум РадиоКот * Просмотр темы - КВ приемник регенератор.
Форум РадиоКот * Просмотр темы - КВ приемник регенератор.
Форум РадиоКот * Просмотр темы - КВ приемник регенератор.
Форум РадиоКот * Просмотр темы - УКВ приемник средней сложности.
Форум РадиоКот :: Просмотр темы - Какой смысл делать радиоприемники?
Форум РадиоКот :: Просмотр темы - Посоветуйте схему простого радиоприёмника!
ШЕСТЬ ПРИЕМНИКОВ НА ОДНОМ ТРАНЗИСТОРЕ
ШЕСТЬ ПРИЕМНИКОВ НА ОДНОМ ТРАНЗИСТОРЕ
ЭКОНОМНЫЙ ПРИЕМНИК