Смотреть видео: Мягкий старт блока питания схема



Мягкий старт блока питания схема - найдено 60 изображений

Найдено изображений: 60

Мягкий старт блока питания схема
4amps:6pit:start
DIY APEX PSU-7 power supply for the amplifier. Schematic and LAY6 by Komitart.
DIY APEX Soft Start on a triac for a 1000VA transformer. Komitart LAY6.
DIY APEX Soft Start with MAC224 project. Komitart LAY6.
Soft Start devresi. Elektronische schaltung, Hauselektrik, Elektro
Soft Start devresi. Elektronische schaltung, Hauselektrik, Elektro
Soft Start for Power Supply Power supply, Power supply circuit, Electronics circ
soft-start-circuit-diagram-for-20A-ac-to-dc-adapter.jpg (820 × 350) Circuit diag
Softstart - Софтстарт для усилителя - AudioKiller's site
SoftStart: Безрелейный мягкий старт блока питания усилителя. Часть 1, теоретичес
SoftStart: Безрелейный мягкий старт блока питания усилителя. Часть 1, теоретичес
Блок питания на IR2153 - Страница 44 - Импульсные источники питания, инверторы -
БП ATX - универсальное зарядное 12-42в, лабораторный блок питания 5-48в.
Включение усилителя мощности
Еще Один Варинат Мягкого Включения Усилителя - Питание аудио аппаратуры - Форум
Жили-были Standby и Soft Start.
Классика 6Ф3П по Манакову - Аудио-форум Алекса
Контент boris_ka - Страница 10 - Форум по радиоэлектронике
Контент filik - Страница 3 - Форум по радиоэлектронике
Контент I_Avals - Страница 80 - Форум по радиоэлектронике
Контент nkl - Страница 4 - Форум по радиоэлектронике
КР142ЕН2Б
Купить AIYIMA усилитель задержка плавного пуска плата защиты для 220 В 1000 Вт т
Мягкий Пуск Трансформатора 800 Ватт ? - Питание - Форум по радиоэлектронике
Мягкий старт блока питания схема - Basanova.ru
Мягкий старт в источниках питания на базе микросхем Power Integrations
О питании усилителей - Страница 34 - Усилитель мощности Nataly - Форум по радиоэ
Ответы Mail.ru: Можно соединить две эти схемы?
Плавное включение источника питания УМЗЧ, простейшие схемы
плавное включение нагрузки " Проекты для радиолюбителей KOMITART
Плавное включение нагрузки. SOFT-START.
Плавный пуск (Soft Start)
Плавный пуск (Soft Start) - Сообщество "Электронные Поделки" на DRIVE2
Плавный пуск блока питания схема
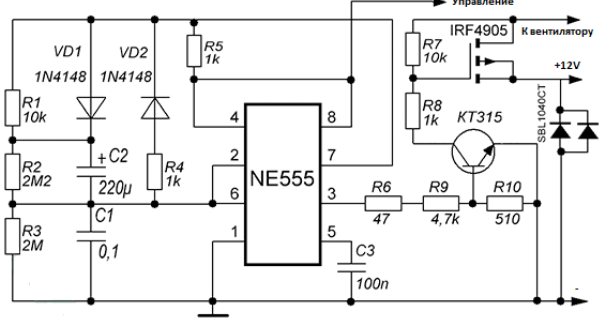
Плавный пуск вентилятора охлаждения газель фото
Плавный пуск для импульсных БП Повторение, Танцы и Токио
Плавный пуск трансформатора - Hobbyelektro.eu
Плавный пуск усилителя мощности схема - TouristMaps.ru
полный УМЗЧ Дорофеева - Страница 21 - Прочее - Форум по радиоэлектронике
полный УМЗЧ Дорофеева - Страница 21 - Прочее - Форум по радиоэлектронике
Простой Блок Питания На Tl317 - Аналоговые блоки питания и стабилизаторы напряже
Ребята! Если кому нужно платы остались после заказа, если кто то собирает БП лин
Рис. 2. - изображение из статьи "Плавное включение усилителя мощности" MasterTIP
Система управления многофазным понижающим импульсным преобразователем Силовая эл
Софт старт в китайских блоках питания. Soft-start на MOSFET и выключатель питани
Софт Старт Для Умзч Nem0 - Страница 16 - Питание аудио аппаратуры - Форум по рад
Софт Старт Для Умзч Nem0 - Страница 8 - Питание аудио аппаратуры - Форум по ради
Софт Старт Для Умзч Nem0 - Страница 8 - Питание аудио аппаратуры - Форум по ради
Софт-старт усилителя - Форум от Re miLL
Софтстарт на TL431 in 2024 Soft, Shema, Radio
Схема задержки включения "плавный пуск"
Схема плавного пуска (софт старта) Электронная схема, Электроника, Принципиальна
Схема устройства плавного пуска для усилителей
Схема устройства плавного пуска для усилителей
Три схемы для плавного пуска питания журнал SalonAV
Форум РадиоКот * Просмотр темы - Инвертор бармалея.
Форум РадиоКот * Просмотр темы - Номинал термистора в сварочном инверторе BEST 1
Форум РадиоКот * Просмотр темы - Помогите с плавным пуском
Форум РадиоКот :: Просмотр темы - Двухполярный БП для УМЗЧ.