Микросхема тда 7265 характеристики схема подключения - найдено 60 изображений

Смотреть видео: Микросхема тда 7265 характеристики схема подключения



Найдено изображений: 60

Микросхема тда 7265 характеристики схема подключения
50Watts Audio Amplifier Using TDA7265 : 11 Steps (with Pictures) - Instructables
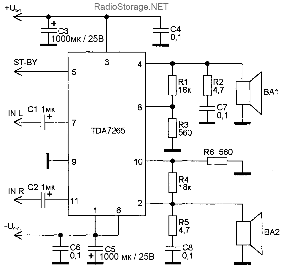
7265 усилитель: Звуковой усилитель 2 × 25 Вт на микросхеме TDA7265 - Производств
amplificador estereo tda7265 potencia esquema 700x441 Circuito de amplificador d
BTL Power Amplifier Circuit using IC TDA7265 Power amplifiers, Amplifier, Subwoo
DIY amplifier 2 х 25W on TDA7265 project with Komitart LAY6.
DIY TDA2005 stereo amplifier with komitart LAY6
Hi Fi Amplifier
how to make an amplifier? - YouTube
Nokasonic NK-671 5.1 сгорает микросхема TDA7265 - Страница 2 - Форум радиолюбите
Pin de joaobatistadossantos em Batista Amplificador de áudio, Amplificador, Banc
Rozwiązano Schemat, wykaz elementów i PCB dla TDA7265 - poszukiwane materiały
Tda 7265 - Песочница (Q&A) - Форум по радиоэлектронике
TDA2005 Amplifier Datasheet, Pinout, Features & Applications - The Engineering P
TDA7263 Selling Leads, Price trend , STMicroelectronics, TDA7263 DataSheet downl
TDA7264, US $ 1.91-2.98 , STMicroelectronics, TDA7264 DataSheet download, circui
TDA7265 - OSHWLab
TDA7265 Audio Amplifier Datasheet, Pinout, Features & Applications in 2022 Ampli
Tda7265 datasheet
Tda7265 datasheet на русском языке: TDA7265 даташит ST Microelectronics техничес
Tda7265 datasheet на русском языке: TDA7265 даташит ST Microelectronics техничес
Tda7265 datasheet: найдено 84 изображений
Tda7265 datasheet: найдено 84 изображений
TDA7265 ic board diagram - YouTube
Tda7265 схема включения - Схемы 2
Tda7265 схема подключения
Tda7265 технические характеристики: Страница не найдена - DataSheet - Производст
TDA7265.png - Альбом #112 - Три-амп+саб+"двойное"-моно. ;) - Альбом #131 - ММ...
TDA7265 datasheet
Tda7269a характеристики и схема подключения - 98 фото
TDA7294(2x100),NE022,NE085,NE025 FuLL ;) - elektroda.pl
TDA7296 Datasheet PDF - STMicroelectronics
Активная аудиосистема на TDA2052 Eletrônica digital, Circuito eletrônico, Amplif
Выбор Схемы Усилителя - Песочница (Q&A) - Форум по радиоэлектронике
Купил TDA7297 за 30 рублей и собрал МОЩНЫЙ услитель
Микросхема tda7265 схема включения характеристики
Микросхема тда 7263 схема подключения
Мостовой МОНО усилитель 7Вт на TDA7266M - rcl-radio.ru
Ноябрь 2014 - Страница 12 - rcl-radio.ru
Ответы Mail.ru: tda7265 как выжать максимум
Ответы Mail.ru: Помогите с усилителем, пожалуйста. Схема внутри.
Ответы Mail.ru: Посоветуй схему усилителя на тда2005
Ответы Mail.ru: Расчёт переменного резистора
Ответы Mail.ru: усилитель на микросхеме tda7263
Ответы Mail.ru: Что если в этой схеме использовать две микросхемы tda7265 подклю
Ответы Mail.ru: я собрал тда7265 но есть шум ,,,как подключения схема ? +-,земля
Портал радиолюбителя / Усилитель мощности 2*25В на TDA7264 и TDA7264A
Пытаюсь Собрать Усилитель На Tda7264 - Страница 2 - УМЗЧ на интегральных и гибри
Распиновка тда 2005 - Распиновки.ру
Самостоятельный ремонт колонок Microlab mdex-nn.ru Дзен
Собираем усилитель на TDA7265 и китайском модуле с FM и MP3 проигрывателем. LENI
Стерео усилитель 2x14Вт на TDA7269A
Схема TDA 7265 - Общий - NSS - Участники - Фотогалерея iXBT
Схема включения TDA7264
Схема подключения tda7265
Схема усилителя микролаб соло 1
УМЗЧ 60 Вт на базе TDA7296 - rcl-radio.ru
УНЧ на TDA7265 - rcl-radio.ru
Усилитель на TDA7265 2x25Вт
Усилитель своими руками (DIY). Часть 4, мощные двухканальные (стереофонические)