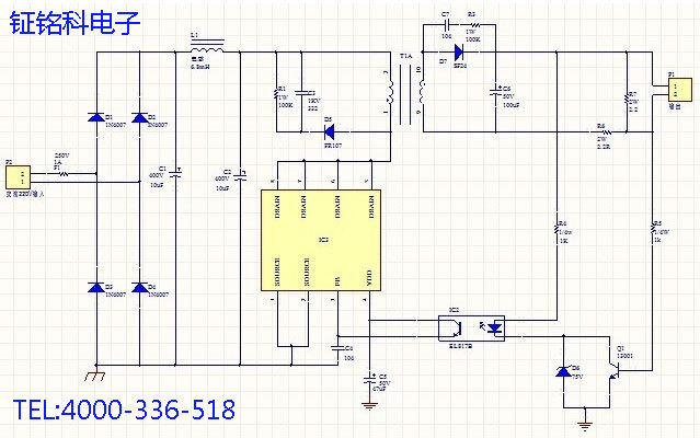
Микросхема dk112 схема включения - найдено 30 изображений
Смотреть видео: Микросхема dk112 схема включения
 
Найдено изображений: 30
 
 
 
 
	   
	   
 
	   
	   
	   
	   
	   
	   
	   
 
	   
	   
 
	   
	   
	   
	   
	   
	   
 
	   
	   
	   
	   
	  Смотрите также
- Гранта 2012 где предохранители
- Алексей конышев плеер фото
- Как выглядит диатез у детей
- Как снять плафон тигуан 1
- Зам директора фсб россии фото
- Где находятся коморские острова на карте
- Как установить реле напряжения в квартире
- Как снять шкив коленвала ваз 2106
- График работы паспортного стола город бор
- Как снять второй ряд опель зафира б
- Примеры транскрипций английского языка
- Лунный календарь посева декабрь
- Национальный проект кадры суть
- Проект кей сколько сезонов
- Проверка реле регулятора снегохода
- Ставят ли фото умершего дома
- Судоку для детей 8 лет распечатать
- Примеры русского фольклора устного и музыкального
- Робот пылесос тефаль как снять колесо
- Мари лафоре биография личная жизнь причина смерти
