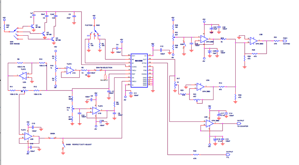
Генератор сигналов на микросхеме max038 схема - найдено 30 изображений

Найдено изображений: 30





























Смотрите также
- Как выглядят дети беззубика
- Как снять зеркало е34
- Зара певица биография семья дети
- Как поменять ремень на весте
- Как снять стартер бензопилы штиль
- Александр меженный биография личная жизнь дети
- Как лучше хранить фотографии актуальность проекта
- Как выглядит шов после родов при разрывах
- Шаблон фото на документы военные
- Принципиальная схема работы теплового двигателя
- Паспортный стол козельск график работы
- Структура проекта подготовка проектной документации
- Таблица значений тригонометрических функций основных углов
- Схема квартиры по кадастровому номеру бесплатно
- Схема проводки стоп сигналов ваз 2114
- Шкода октавия 2004 год блок предохранителей
- Примеры тем нпк 3 4 классы
- Фонарь эра титан как поменять батарейку
- Матюшино парк казань ул николая демидова фото
- Предохранитель датчика давления масла хонда цивик 4д