Электронная нагрузка на igbt транзисторах схема - найдено 60 изображений

Смотреть видео: Электронная нагрузка на igbt транзисторах схема



Найдено изображений: 60

Электронная нагрузка на igbt транзисторах схема
Circuit structure of power three-phase bridge inverter with IGBT... Download Sci
Constant Current/Constant Power Electronic Load Power electronics, Constant curr
Electronic load with continuously adjustable current #diy #doityourself #homemad
IGBT силовые транзисторы International Rectifier шестого поколения Силовая элект
mosfet - IGBT Rectifier Gate Voltage - Electrical Engineering Stack Exchange
post-6444-0-14387100-1441443689.gif (2000 × 1202) Stirling engine, Words, Word s
power - IGBT failure and protection - Electrical Engineering Stack Exchange
rexmill.ucoz.ru forum 50-176-1
UC3842 Elektronik yük devresi Uydudoktoru Forum Devre şeması, Devre, Elektronik
USB электронная нагрузка своими руками Электроника, Принципиальная схема, Схемот
VRTP - Электронная нагрузка.
What is IGBT transistors - YouTube
Где Сейчас Шим - Экстренно.ру
Динамическая нагрузка для испытаний блоков питания Math
Импульсное преобразование переменного тока. Часть 2 Токио, Электронная схема, Сх
Инвертор на igbt транзисторах: схема и преимущество использования в сварке
Искусственная нагрузка для блока питания 2 Схемы Схемотехника, Электроника, Прин
Ключ переменного тока на полевых транзисторах схема - 93 фото
Контент Amzor - Страница 11 - Форум по радиоэлектронике
Контент Andrev - Страница 4 - Форум по радиоэлектронике
Контент avv_rem - Страница 22 - Форум по радиоэлектронике
Контент beketata - Форум ELECTRONIX
Контент Metall4 - Страница 20 - Форум по радиоэлектронике
Контент Seleron - Форум по радиоэлектронике
Контент Алексей123 - Страница 8 - Форум по радиоэлектронике
модуль питания PWB быстро
Мощная электронная нагрузка для проверки блоков питания
Мощная электронная нагрузка своими руками
Мощная электронная нагрузка своими руками Электроника, Электронная схема, Электр
Ответы Mail.ru: Полевые транзисторы для электронной нагрузки.
Полупроводниковые электрические аппараты - презентация онлайн
Силовая электроника - презентация онлайн
Схема электронной нагрузки на LM358 и транзисторах КТ818 Elektronik, Elektronik
Тесла на irfp460 схема - фото
Форум РадиоКот * Просмотр темы - Электронная нагрузка
Форум РадиоКот * Просмотр темы - Электронная нагрузка
Эквивалент нагрузки на модулях Arduino Сергей Малофеев Дзен
Электронная нагрузка - Измерительная техника - Форум по радиоэлектронике
Электронная нагрузка 160вт Системный блок, Электроника
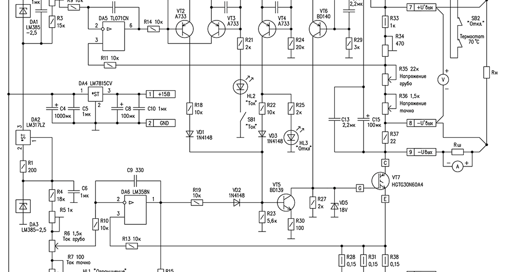
Электронная нагрузка 300 Вт - Страница 100 - Питание - Форум по радиоэлектронике
Электронная нагрузка 300 Вт - Страница 23 - Питание - Форум по радиоэлектронике
Электронная нагрузка 300 Вт - Страница 26 - Питание - Форум по радиоэлектронике
Электронная нагрузка 300 Вт - Страница 27 - Питание - Форум по радиоэлектронике
Электронная нагрузка 300 Вт - Страница 28 - Питание - Форум по радиоэлектронике
Электронная нагрузка 300 Вт - Страница 28 - Питание - Форум по радиоэлектронике
Электронная нагрузка 300 Вт - Страница 33 - Питание - Форум по радиоэлектронике
Электронная нагрузка 300 Вт - Страница 5 - Питание - Форум по радиоэлектронике
Электронная нагрузка 300 Вт - Страница 74 - Питание - Форум по радиоэлектронике
Электронная нагрузка 300 Вт - Страница 75 - Питание - Форум по радиоэлектронике
Электронная нагрузка 300 Вт - Страница 83 - Питание - Форум по радиоэлектронике
Электронная нагрузка 300 Вт - Страница 88 - Питание - Форум по радиоэлектронике
Электронная нагрузка мощностью 120 Вт с линейной разверткой по току - TL494
Электронная нагрузка на базе стабилизатора тока на LM317 и PNP транзисторах
Электронная нагрузка своими руками nel 2024 Schema
Электронная нагрузка своими руками Электронная схема, Схемотехника, Электроника
Электронная нагрузка своими руками Электронная схема, Электроника, Радио
Электронная нагрузка своими руками Электронная схема, Электроника, Радиолюбитель
Электронная нагрузка. - Страница 5
Электронная нагрузка. Собрал, на досуге. Будни (радио)инженера Дзен

Смотрите также