Смотреть видео: Egs002 плата инвертора схема



Egs002 плата инвертора схема - найдено 60 изображений

Найдено изображений: 60

Egs002 плата инвертора схема
1 шт. EGP1000W Чистая синусоида инверторный блок питания PCB пустая панель DIY к
1000W Inverter 12/24VDC to 220VAC with EGS002 High Frequency Transformer - Elect
12v 3000w inverter repair help - Power Electronics - Electronics-Lab.com Communi
1x EGP1000W чистая Синусоидальная волна, инвертор, плата питания, печатная плата
2 шт. Новый EGS002 EG8010 IR2113 Синусоидальная волна модуль вождения специальны
2000w inverter SPWM driver circuit schematic Circuit diagram, Electrical circuit
BCGMCU-D01-004-REF Resources
DIY 1000W Inverter 12V /24V DC to 220VAC with EGS002 (low power frequency transf
EG002 sine inverter 01 Resources
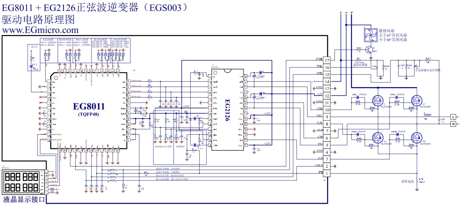
EG8010 + IR2110 Плата для сборки инвертора чистый синус Инверторы, Принципиальна
eg8010 ir2110 контроллер ИБП, Купить, Доставка Город цифровой
EGP1000W Manual - Sine Wave Inverter Power Board - EG
EGP1000W Pure Linear Wave Inverter. Поддержка задней платы питания основана на п
EGP1000W Pure Sine Wave Inverter Power Bare PCB Board Based EG8010 EGS002 New eB
EGP1000W Pure Sine Wave Inverter Power Bare PCB Board Based EG8010 EGS002 New eB
EGP1000W Pure Sine Wave Inverter Power Bare PCB Board Based EG8010 EGS002 New eB
EGS002 module 10KW inverter sine 12V to 220V - YouTube
EGS002 SINE WAVE INVERTER CIRCUIT Many circuits Sine wave, Circuit, Sines
EGS002 Sinusoid Inverter Driver Board User Manual 1. Description
Egs002 схема подключения преобразователя 24 220 - TouristMaps.ru
Egs002 схема с трансформатором
Egs002 схема с трансформатором фото
Egs002 схема фото - DelaDom.ru
EGS003 Push-Pull квазирезонансный инвертор 1000 Вт, задняя плата драйвера EG8011
EGS031 Плата контроллера 3-х фазного инвертора - Ba3ar.kz
Inverter puresine egs-002 scematic & pcb - YouTube
Inverter Wiring Diagram for Home Filetype Pdf the Back Shed Building An Inverter
Jual pcb inverter pure sine wave egs002 di lapak CAHAYA TERANG herusujianto
Monte um Inversor de Tensão de Onda Senoidal Pura Passo a Passo Math, Diagram, M
Pénz kölcsön pálya intézkedés irf3205 inverter megbüntetni Portál tette
Pure sine wave inverter driver board EGS002 "EG8010 + IR2110" SPWM driver module
Pure sine wave inverter driver board EGS002 "EG8010 + IR2110" SPWM driver module
Pure Sine Wave Inverter Driver Board Egs002 Lcd Display Screen Bocah Sange
Pure Sine Wave Power Inverter 3000W LZ2GL Pure products, Sine wave, Solar power
Pure Sine Wave Power Inverter 3000W LZ2GL Sine wave, Electronic circuit design,
Автомобильный преобразователь (инвертор) 12В чистый синус - купить по низкой цен
ИБП для газового котла - Преобразователи напряжения (инверторы) - Источники пита
ИНВЕРТОР EG8010 + IR2110 купить в "Радио"
Инвертор pure sine wave на базе контроллера eg8010 (модуль egs002). чистый синус
Инвертор немодулированного синусоидального сигнала EGP1000W, совместимый с плато
Инвертор синус 50 Гц своими руками - Страница 336 - realstrannik.com
Инвертор синус 50 Гц своими руками - Страница 434 - realstrannik.com
Инвертор синус 50 Гц своими руками - Страница 456 - realstrannik.com
Инвертор синус 50 Гц своими руками - Страница 486 - realstrannik.com
Инвертор синус 50 Гц своими руками - Страница 587 - realstrannik.com
Инвертор синус 50 Гц своими руками - Страница 593 - realstrannik.com
Инвертор синус 50 Гц своими руками - Страница 730 - realstrannik.com
Инвертор синус 50 Гц своими руками - Страница 8 - realstrannik.com
Контент oleg196565 - Форум ELECTRONIX
Купить PCB плата Частота силы синусоидальный инвертор материнская плата PCB плат
Купить контроллер-формирователь синусоиды EGS002
Модуль EGS002 на базе EG8010 + IR2110 для сборки инвертора чистый синус
Нажмите для увеличения Electronic circuit design, Circuit design, Circuit diagra
Плата EGS002 и дисплей для построения инвертора с чистым синусом
Преобразователь 12/220 - Страница 5 - Форум
ПРОЕКТ СЛАВЯНКА (Инверторы. Стабилизаторы. MPPT. и Т.Д) - realstrannik.com
Самодельный инвертор 12-220 вольт с чистым синусом - DRIVE2
Синусоидальный инвертор, плата управления, EG8010 + модуль драйвера IR2110S AliE
Собираем дешевый инвертор с чистой синусоидой (от 12В до 110В/220В)